Cr3dentials Litepaper
- Elo Mukoro
- Mar 7
- 8 min read
Updated: Oct 29

Abstract
Most online platforms do not provide public APIs that allow users to prove verified information about themselves. Where APIs do exist, they are often restricted in scope, forcing financial institutions to depend on unreliable workarounds such as screen scraping or manual document review. This problem is especially common in emerging markets across Africa, Asia, and Latin America, where data access remains fragmented and inconsistent.
Cr3dentials solves this by generating real-time, cryptographically verifiable proofs of identity, income, transaction history, and reputation directly from HTTPS source data. These proofs give institutions access to compliant, fraud-resistant information without relying on intermediaries, enabling faster onboarding, better underwriting, and more inclusive financial access.
Problem Statement
Financial verification in emerging markets is broken. Systems built for developed economies don’t fit the realities of Africa, Asia, or Latin America, where data infrastructure is limited, income sources are fragmented, and large portions of the population remain unbanked.
Slow and Invasive Verification
Most verification processes remain manual, with human reviewers checking screenshots, PDFs, and bank statements — a process that can take a matter of days for basic onboarding at scale. It’s inefficient and costly, contributing to more than US $200 billion in global financial crime compliance costs in 2023 (LexisNexis).
Beyond inefficiency, manual verification also creates room for corruption and human bias. When approvals depend on physical reviewers and intermediaries, verification outcomes can be influenced by personal relationships or informal payments, undermining transparency and trust. These systems slow down growth, discourage participation, and make it harder for legitimate users to access financial services fairly.
Even where automation exists, it often comes at the cost of user privacy. Many providers still rely on screen scraping, requiring users to share their login credentials so systems can access data directly. More than 60 percent of integrations in markets without open-banking frameworks use scraping (Statista, 2023), which exposes users to credential leaks and regulatory risk.
Fragmented and Inaccessible Financial Data
The deeper problem is infrastructure. While a handful of African countries have introduced open banking or open finance initiatives, notably Nigeria, Kenya, and South Africa, full production-level public API access remains rare. Most markets still lack mature and standardized verification infrastructure.
Because most platforms do not expose public APIs, institutions are forced to negotiate direct partnerships or rely on insecure workarounds. One of our partners, Kasi Money, spent nearly a year securing a partnership with Bolt just to underwrite drivers in South Africa, a process that would take weeks in an API-enabled market.
At the same time, income data across emerging markets is deeply fragmented. Earnings flow through mobile money platforms, traditional banks, payroll systems, crypto wallets, and other online platforms, none of which communicate with one another. Over 57 percent of adults in Sub-Saharan Africa are unbanked or underbanked (World Bank, 2023), leaving billions of dollars in earnings invisible to lenders. Without a unified way to prove identity, income, or transaction history, financial access remains restricted and credit underwriting is largely guesswork.
Counterparty Risk and Lack of Transition Transparency
Cross-border and peer-to-peer (P2P) payments across Africa often operate through informal or semi-regulated channels such as OTC desks, mobile money agents, and crypto on/off-ramps. These flows represent a massive part of the economy yet remain opaque. The African Development Bank estimates that over $20 billion in remittances are transferred informally each year, outside regulated financial institutions.
In these channels, transaction verification depends on screenshots, chat confirmations, or human intermediaries, leaving room for fraud and disputes. OTC operators, on- and off-ramp providers, and P2P traders often have no reliable way to prove that funds actually exist or that a transaction has been completed.
This lack of verifiable data creates counterparty risk, where one side can default, delay settlement, or falsify records, eroding trust and slowing down liquidity movement across borders. Without cryptographic proofs of payment or ownership, informal financial networks continue to depend on reputation and manual verification rather than verifiable trust.
Solution Overview
Our verification layer replaces manual and invasive financial checks with privacy-preserving proofs. Using zkTLS, we generate verifiable data directly from HTTPS sources such as financial dashboards, payment portals, and online platforms. This removes the need for screen scraping or credential sharing while keeping verification secure and regulator-ready.
Institutions can verify identity, income, and transaction history in real time without ever accessing or storing a user’s login credentials. The process is private, tamper-proof, and interoperable across markets.
Verification is built around selective data disclosure. Login information is never seen or stored, and any data revealed is shared only with the user’s explicit consent. For example, a soft-KYC check may reveal only a verified name, while a lender may access income figures or transaction summaries. Every proof is generated under user control and consent.
While some APIs exist across emerging markets, they remain fragmented and inconsistent. Our infrastructure enables API-independent verification directly from HTTPS data sources, giving lenders and payment providers access to reliable information even where open-banking standards are still developing.
For unbanked and underbanked users, the system aggregates verified financial information across mobile money accounts, bank dashboards, payroll systems, and crypto platforms. This unified, provable financial footprint allows lenders to assess creditworthiness accurately and expand access to fair financial services.
The same approach reduces counterparty risk in OTC, P2P, and cross-border transactions by generating cryptographic proofs of payment and ownership. Market participants can confirm that funds exist and transactions occurred without relying on screenshots or intermediaries.
The result is a verification framework that transforms fragmented and manual financial data into a trusted, privacy-preserving standard for global finance.
Technology (How it works?)
Cr3dentials uses cryptography to ensure data is accurate, secure and non-fraudulent. The platform uses TLS data from servers to verify the provenance and authenticity of user data. Zero-knowledge proofs (ZKPs) are then used to maintain privacy, only revealing the necessary verification outcomes. We never see or store login information. All proof generation happens locally on the user’s device, so that no private data ever leaves the user’s control.

zkTLS Proxy
In a normal HTTPS connection, a user’s browser and a website exchange encrypted data through a symmetric session key. This keeps information private but doesn’t allow anyone to prove that the data came from that website.
zkTLS makes this data portable and verifiable. It introduces a proxy that sits between the user and the website, recording cryptographic evidence from the TLS handshake. The proxy issues an attestation that can be converted into a zero-knowledge proof on the user’s client-side device.
This architecture allows users to prove information from their online accounts — such as balances, transactions, or identity attributes — without revealing login credentials or raw data. It transforms HTTPS into a verifiable, privacy-preserving data layer for the internet.
Fraud Prevention Through Blockchain
Verification proofs can be cryptographically secured and recorded on the blockchain via attestations. Cr3dentials leverages the Ethereum Attestation Service (EAS) to create immutable, time-stamped records of each verification. This blockchain integration provides several advantages:
Creates a permanent, tamper-proof record of verifications
Allows authorized parties to independently verify the authenticity of proofs
Eliminates the possibility of document forgery or manipulation
Provides transparent audit trails without compromising privacy
Allows for verifiacations to be reusable
Use Cases
Lending
Lending in developed markets relies heavily on credit scores. But in emerging markets, where credit infrastructure is limited or unavailable, traditional scoring systems fail to capture a person’s true repayment ability. A better way to assess creditworthiness is by verifying and understanding real income streams. Our system enables lenders to access cryptographically verified income data across multiple platforms, helping them underwrite loans with accuracy, fairness, and trust.
Cross Border payments
Counterparty risk remains a major issue in OTC and P2P transactions. In many markets, deals are settled through screenshots and trust rather than proof. Our verification layer allows institutions and exchanges to verify that a sender or receiver actually fulfilled their end of a transaction, reducing fraud and improving settlement reliability for off-chain payments.
Soft KYC
Traditional KYC processes are slow and invasive, often requiring users to upload photos, documents, and personal details. This creates friction, reduces conversion, and increases privacy risks. We enable soft KYC, where users can prove identity through existing verified accounts. For example, a person can prove they own a verified Binance or Chase account, or that a wallet address belongs to an identity already tied to a KYC’d platform. This allows faster onboarding for low-risk or low-value transactions without compromising compliance.
Alternative credit scoring
Income and transaction verification can also serve as the foundation for a new class of credit scoring. By combining verified earnings from banks, mobile money, payroll, crypto platforms, and more, institutions can build dynamic, privacy-preserving credit profiles for users who have no traditional credit history.
Market Opportunity
Financial verification is a trillion-dollar problem hiding in plain sight. The World Bank estimates that more than 1.4 billion adults globally remain unbanked, with 57 percent of Sub-Saharan Africa’s population lacking access to formal financial services. At the same time, digital earning through freelancing, content creation, and remote work is accelerating across Africa, Asia, and Latin America — creating millions of income streams that traditional financial systems cannot verify.
As of 2024, emerging markets represent over $1.5 trillion in digital payment volume (Statista), with platforms like M-Pesa, Binance, Payoneer, and Upwork becoming the backbone of cross-border income. Yet, because most of these platforms lack standardized APIs or open-banking rails, their data remains inaccessible, unverifiable, and underutilized.
This creates friction for every stakeholder:
Lenders struggle to underwrite borrowers with fragmented income histories.
Payment providers and OTC desks face counterparty and fraud risk without verifiable proofs of transfers.
Meanwhile, the cost of financial crime compliance has reached over $200 billion globally (LexisNexis, 2023), and document forgery is expected to surge further with the rise of AI-generated fakes. The world is moving toward cryptographic verification, but most solutions remain built for Western markets with established open-banking APIs.
Cr3dentials bridges this gap by providing a universal, privacy-preserving verification layer for any HTTPS-based platform. The opportunity lies not just in financial inclusion, but in building the missing verification infrastructure for the next billion internet earners.
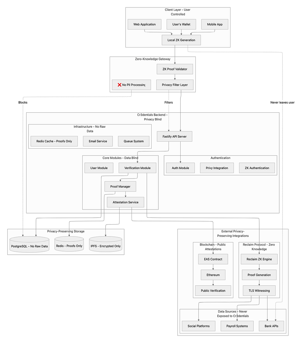
Technology Architecture

Roadmap
October 2025
Launch of lending and P2P verification pilots
Release of zk-headless browser SDK for peer-to-peer integrations
Integration of AI JavaScript injection tools for faster onboarding of new platforms
Q4 2025
Add bank and mobile money (MoMo) integrations for broader income verification coverage
Launch Instagram verification for creator and influencer earnings
Release soft-KYC SDK enabling verifiable off-chain to on-chain identity connections
Introduction of iframe verification
Q1 2026
Introduce on-chain identity through zkPassport, enabling portable cryptographic identity across dApps and fintech partners
Q2 2026
Expand to mobile app verifications, supporting mobile-first fintechs and digital wallets across emerging markets
Compliance and Privacy
Cr3dentials is built with privacy and compliance by design. All cryptographic operations including TLS capture, selective redaction, and proof generation happen locally on the user’s device. We never store or have access to user credentials, passwords, or raw source data.
The only information that may be stored is the generated proof itself, which is encrypted and selectively reveals only the specific values authorized by the user or verifier. For example, in lending use cases, the proof can disclose verified income, earnings, or expense amounts without exposing underlying statements or credentials.
Cr3dentials’ privacy model aligns with major global data protection frameworks including GDPR, CCPA, PIPEDA, DPDP, GLBA, and HIPAA. It follows the principles of user consent, data minimization, and privacy by design, ensuring that data is processed lawfully, transparently, and securely.
Unlike traditional data aggregators or screen-scraping tools, Cr3dentials performs one-time, user-initiated verifications. Each proof is cryptographically verifiable, portable, and compliant with global data portability rights.
In short:
Credentials stay private
Proofs are encrypted and user-controlled
Only the required numeric values such as income or expenses are revealed
Cr3dentials complies with global privacy and data protection standards by design
Vision
At Cr3dentials, we believe trust should be verifiable, not assumed. As AI continues to blur the line between what is real and what is fabricated, verifying authenticity will become one of the most important challenges of our time.
Our vision is to make cryptographic verification the standard for digital truth. While zkTLS allows users to prove information from any HTTPS source without revealing sensitive data, the future lies in universal digital signatures such as RSA, where every piece of online data is verifiably signed at its origin. This is the world we are building toward, one where authenticity is embedded into the internet itself.
Cr3dentials’ mission is to make financial truth accessible to everyone. We believe every individual should be able to prove their identity, income, and reputation from anywhere on the web to access financial opportunities. By educating companies on data provenance and promoting open, verifiable systems, we aim to dismantle the walled gardens of data that limit global financial inclusion.
Cr3dentials is a global company solving one of the most urgent problems of the digital age: restoring trust in an increasingly synthetic world.




Comments